![]() |
|
| Добро пожаловать: гость! Вход | Регистрация | Текущее время: Пн апр 20, 2026 7:05 pm | |


Stas340 писал(а):http://www.volvo.com.ua/forums/viewtopic.php?f=38&t=7851
Посмотрите тему Макс (kolski) кажись такой же насос себе ставил.

kolski писал(а):пирбург дорогой оченно.





dok писал(а):Ставил бенз. от ЗАЗа , но реле какое-то обычное, а тут.....?!


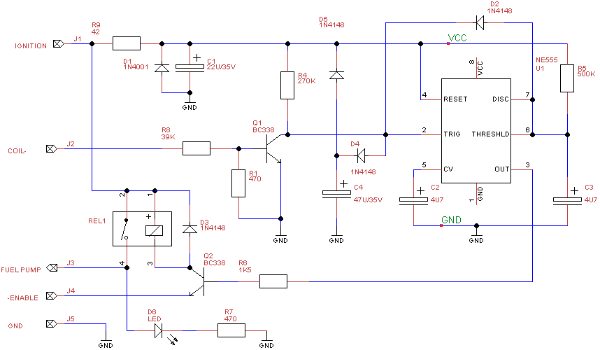
benduk писал(а):Привет всем. Прошлой зимой у меня дал дуба топливный насос механический (скантеховский). Правдя надо отметить что он промолотил почти четыре года. Но ставить такой опять я не очень хочу. Вычитал вот про электробензонасос и что его можно ставить на карбюраторный двигатель. Называется этот насос Pierburg 7.21440.51.0. Поскольку стоит он не мало, хочу спросить знающих людей - может кто менял механический на электрический. С электрическим бензонасосом намного комфортнее если стоит ГБО на карбюраторном моторе.
Насос от запорика с печки уже есть. Да работает, но только на прогреве. Ездить на нем не реально. Не хватает топлива.




klimenkoa писал(а):Ставите насос Krauf 770034W нормально качает но я на всякий случай рассверлил обратку до 1.5 мм. Карбюратор не переливает холостые обороты намного ровнее при холодном запуске стала болие динамична на разгон. Минусов пока нет правда говоря можно услышать бензонасос если прислушаться в полной тишине на холостых оборотах


benduk писал(а):klimenkoa писал(а):Ставите насос Krauf 770034W нормально качает но я на всякий случай рассверлил обратку до 1.5 мм. Карбюратор не переливает холостые обороты намного ровнее при холодном запуске стала болие динамична на разгон. Минусов пока нет правда говоря можно услышать бензонасос если прислушаться в полной тишине на холостых оборотах
А что из себя представляет этот Krauf 770034W. Никакой информации кроме цены найти не удается? Пишут только что китайский и это настораживает...
Хотя для ЗАЗовского вполне может быть достойной альтернативой


http://www.autozapchasti-online.com/det ... cluded.htmbenduk писал(а):


klimenkoa писал(а):Заглянул сегодня на http://www.exist.ua/price.aspx?pcode=EFP382001G насосов Krauf по 180 грн. нет... Что все разобрали? На то время когда я брал в наличии было 30шт.



Сейчас этот форум просматривают: нет зарегистрированных пользователей и гости: 0